近日,我校生物與資源環境學院都市農林害蟲綠色防控團隊在Plant Biotechnology Journal上發表了題為Mother knows worst? Fungal infection enhances corn flavonoid of wogonin to inhibitConogethes punctiferalislarval growth的研究論文。該研究以微生物-玉米-桃蛀螟三者互作系統為研究對象,基于前期發現桃蛀螟雌蛾對棘孢木霉侵染的玉米具有主動規避的產卵選擇策略,進一步明確了取食染菌玉米顯著抑制桃蛀螟幼蟲生長發育。通過腸道微生物擴增子測序及轉錄組測序發現染菌玉米對桃蛀螟幼蟲腸道菌群多樣性、核心菌群豐度及腸道基因差異表達具有潛在影響。此外,通過玉米接菌前后代謝組檢測發現,玉米中的黃酮類次生代謝物漢黃芩素含量顯著上升;又通過體外生測實驗,揭示了漢黃芩素通過影響幼蟲蛻皮激素穩態和抑制腸道核心菌株豐度來抑制幼蟲生長的作用機制。

桃蛀螟作為重要的鉆蛀性害蟲,危害桃、李、蘋果、向日葵、蓖麻、玉米、高粱等多種果樹、油料及糧食作物,近年來在玉米上的危害逐年加重。研究團隊前期從玉米穗腐病病原微生物中分離出一株棘孢木霉并明確桃蛀螟雌成蟲對染菌玉米具有產卵回避策略,進一步通過室內生測實驗揭示取食染菌玉米顯著抑制桃蛀螟幼蟲生長(圖1)。

圖1. 接菌玉米抑制桃蛀螟幼蟲生長
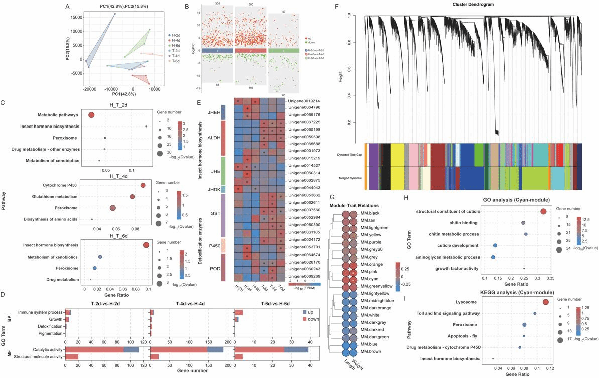
團隊通過16SrDNA擴增子測序發現取食染菌玉米改變幼蟲腸道結構和多樣性,顯著降低核心菌腸球菌豐度(圖2);此外轉錄組測序揭示幼蟲體內生長激素代謝途徑關鍵基因差異表達(圖3);同時與表型關聯分析,明確了顯著正相關分子模塊中的基因集與生長激素和表皮幾丁質合成具有潛在關聯。

圖2. 接菌玉米對桃蛀螟幼蟲腸道微生物結構和豐度的影響

圖3. 取食健康和接菌玉米的桃蛀螟幼蟲腸道轉錄組比較分析
進一步利用玉米接菌前后代謝組檢測分析發現,染菌玉米中的黃酮類次生代謝物漢黃芩素含量顯著上升,體外生測實驗明確桃蛀螟幼蟲取食含有漢黃芩素的人工飼料后體內保幼激素代謝途徑關鍵基因差異表達、保幼激素異常積累,同時腸道中核心菌腸球菌豐度顯著降低,最終造成桃蛀螟幼蟲死亡率顯著上升(圖4)。

圖4. 感菌玉米次生代謝物含量的差異變化
寄主植物受病原微生物侵染后導致植食性昆蟲對其趨向性及適應性發生改變。雌性成蟲根據自身環境經歷的選擇行為有利于其后代規避不良環境因素,從而保證后代健康生長發育。本研究利用多組學技術和方法從后代及寄主植物綜合角度佐證了親代昆蟲根據環境經歷做出偏好行為的正確性,揭示了病原微生物介導寄主植物抑制昆蟲生長的作用機制(圖5)。研究結果對加深微生物-寄主植物-桃蛀螟三者互作機制的理解具有重要意義,為桃蛀螟生防菌資源利用及植物抗蟲基因挖掘和分子育種提供理論依據。

圖5. 感染棘孢木霉的玉米抑制桃蛀螟幼蟲生長的作用機制示意圖
我校生物與資源環境學院植物保護系昆蟲方向青年教師李遷博士為論文第一作者,團隊負責人杜艷麗教授為論文通訊作者。研究生李佳昱、仝月,本科生武楷寧參與了該研究工作,昆蟲系張愛環教授對論文提供了重要指導。研究工作得到了北京市自然科學基金、北京市教委科技計劃重點項目、北京農學院科技創新“火花行動”支撐計劃、北京農學院開放課題及都市農林學新興交叉學科平臺建設項目的資助。
都市農林害蟲綠色防控團隊長期深耕昆蟲-植物互作機制與生態調控研究領域。團隊將圍繞“落實教育強國建設綱要,推動學校事業高質量發展”主題主線,以“實干創先年”為抓手,不斷提升科技創新能力,繼續開展微生物-植物-昆蟲三元互作系統的昆蟲嗅覺識別及適應性進化機制的基礎研究,以及圍繞病原微生物/植物揮發物的昆蟲行為調控劑研發和基于RNAi技術的昆蟲關鍵靶標基因挖掘和利用等應用基礎研究,持續產出高水平科技成果并通過科研反哺教學,構建產教融合人才培養模式,著力提升人才自主培養質量,為加快建設國內一流國際知名都市農林特色高水平應用型大學作出積極貢獻。